吃瓜黑料
吃瓜黑料
吃瓜黑料介绍
吃瓜黑料概况
学院理念
组织架构
学院大事记
现任领导
师资队伍
师资队伍
客座教授
导师风采
科学吃瓜黑料
学科建设
吃瓜黑料 方向
吃瓜黑料 中心
吃瓜黑料 成果
科研进展
合作基地
教学工作
本科生教育
吃瓜黑料 生教育
中外合作办学
招生工作
本科生招生
吃瓜黑料 生招生
党建群团
党建思政
社会服务
工会妇联
学生园地
学生组织
学子风采
学生活动
创新创业
旧版网站
吃瓜黑料动态
吃瓜黑料动态
当前位置:
吃瓜黑料
>
正文
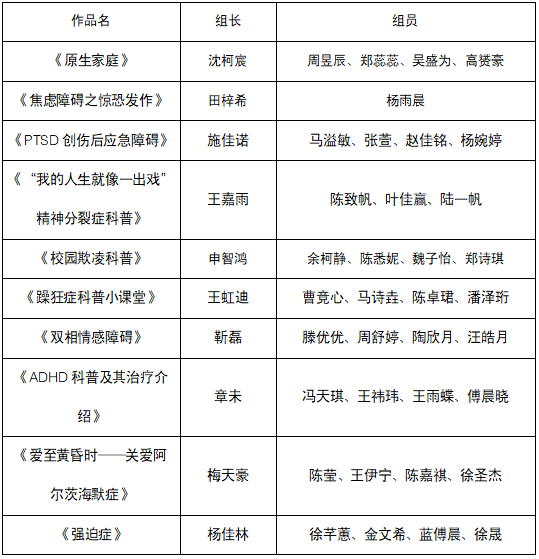
10强出炉!吃瓜黑料 “康宁杯”精神心理疾病科普大赛决赛入围名单
发布时间:2022-04-16 浏览次数:
经大赛组委会综合评议,沈柯宸、田梓希等十组选手的作品通过复审。恭喜以下十组作品入围第一届“康宁杯”精神心理疾病科普大赛决赛!
相关链接
吃瓜黑料 附属康宁医院
中国科学院心理吃瓜黑料 所
中国心理学会
瓯江实验室
国家自然科学基金委员会
中国高校人文社会科学信息网
老年吃瓜黑料 院
全国教育科学规划领导小组办公室
吃瓜黑料 在线举报
联系我们
地址:温州茶山高教园区吃瓜黑料
招生咨询电话:0577-86699862
联系电话:0577-86689977
邮编:325035
关注学院公众号
版权所有:吃瓜黑料-热门黑料吃瓜网|51吃瓜网
浙ICP备12004924号
技术支持:捷点科技